 鲜花( 61)  鸡蛋( 0)
|
2026年刚开年,青岛这家陪伴了几代中国人长大的老牌鞋企,却迎来了一场最不体面的分裂。3 [8 R8 w+ u' Q& Y
8 x- I: Z* j6 n+ [- \8 V84岁的双星名人创始人汪海,亲手把一封“断绝父子关系”的公开声明推向公众,也把自己与亲生儿子、儿媳之间积累多年的矛盾,彻底摊在了阳光下。, q' k: L* g5 B$ k4 i+ S! ?& p
* j. `& u7 o M( @& Z( }* W- G) K
这封声明很长,也很重。
! n/ r) @4 `, l. g2 p5 Z3 P' c
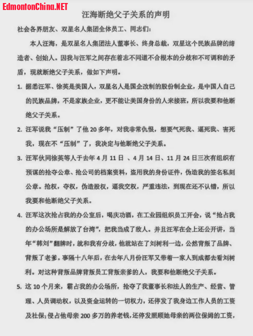
1 o' u9 z5 d* @) \; s" A6 o/ E" b汪海在其中列出整整11条理由,控诉儿子汪军、儿媳徐英多次“逼宫”“抢公章”,将他一步步挤出自己一手打造的企业核心。他用词毫不留情,直指对方“背叛品牌、背叛老爹”。
5 m3 ~/ D- X( c) Y+ R* {- M6 O0 n3 _, p$ A% K
而在所有理由中,被放在最前面的,并不是金钱、职位或面子,而是一个在当下格外敏感的问题——国籍。
7 t% N! o" Q5 R* p5 r3 B M: ?5 P! O* q/ K' L- d
汪海在声明中反复强调,双星名人诞生于国企改制浪潮之中,是典型的中国民族品牌,几十年来靠的是国内市场、国内工人、国内消费者一步步走到今天。
/ C5 F/ v# Z0 ~/ ~! _
w; c% u( Z* }( m6 r2 C他无法接受,这样一个品牌,最终交到“美国身份的人”手中。而他的儿子汪军、儿媳徐英,恰恰都持有美国身份。这条底线,成为他公开“断亲”的直接理由。
8 w& S t: N6 g
* J! A- i a( V9 a c5 b7 U: k
1 l8 I# T5 b5 n; N
$ q0 y( e; O, `; ~. I8 o9 c
: }' E' C! m: @# U; U X$ [外界一度怀疑,这样情绪化、甚至带着强烈个人色彩的公开信,是否出自汪海本人。
8 u$ ~" d; L- }! a3 z
1 A: I3 B4 } L0 f. ~& x但《大河报》随后援引接近汪海的工作人员证实,这封信确实由他亲自撰写,态度坚决,没有回旋余地。) \. G M" n8 J* D
! }$ i) B) N; K% m8 i; X
更耐人寻味的是,在声明结尾,汪海不仅与子女“划清界限”,还顺势宣布将打破家族企业“血缘接班”的传统,计划成立“双星名人品牌接班委员会”,由职业经理人或能人接班。这几乎等同于一句话:这个企业,宁可交给外人,也不会再交给自己“美国”儿子。; c0 o0 q _4 K$ T; B6 P% M
/ M: u9 s& J T: P# I, M8 _但如果把时间拨回几年之前,这场父子反目,其实早已有迹可循。真正改变局势的,并不是这封公开信,而是发生在2022年的一次资本动作。当年,; X' ?6 Y7 q) u# L; |, X
$ z& K" R4 V- \/ e% [' E由儿媳徐英控股80%的青岛星迈达工贸有限公司,通过增资方式拿下了双星名人56.96%的股份,一举成为第一大股东。
' D5 K; h' T; C$ [, L, J4 B% x2 A& X7 X
从法律和公司治理层面看,双星名人的控制权,自那一刻起就已经发生转移。汪海虽然仍坐在董事长的位置上,但在股权结构中,已不再拥有最终决定权。也正是在那之后,围绕“谁说了算”的暗流开始在公司内部涌动。
* T/ i- B; K0 f4 Z& G
8 y: M. V3 x: j1 }$ F直到2025年底,这些矛盾终于彻底爆发。12月2日,徐英以“双星名人董事长”和控股股东代表的身份发布声明,称公司早在当年5月20日就已召开董事会,依法免去汪海的董事长和法定代表人职务,并选举她接任。声明中,她直指汪海在被免职后拒不配合工商变更,长期占有营业执照,甚至私自刻制新的公章、法人章和财务章,导致公司治理陷入混乱。: n$ `8 t4 T3 h/ t9 t% ?- }
0 x2 u: }/ ?9 l' ^& w短短几天后,汪海强势反击。12月8日,他选择在报纸上整版刊登声明,逐条驳斥徐英的说法,称其“完全违背事实”,并强调所谓“公章作废公告”不具备任何法律效力。
' D* o! L3 m& ^+ a; x9 v) Y2 Y
+ b' ?9 h2 t2 s他要求对方限期登报道歉,返还公司档案、财务凭证以及被扣押的员工私人物品,同时首次公开表示,自己已经就董事会决议向青岛市黄岛区人民法院提起撤销之诉。这场争斗,至此从企业内部纠纷,升级为公开的法律与舆论对抗。' e% S) I& n$ `. c0 A7 a! M
6 Z- U- d P2 I$ m事实上,在双方正式“撕破脸”之前,企业层面的变化早已悄然发生。
0 ~- u" A: P% H; Q- e) c3 W, Q+ `3 I1 B; B
2025年4月29日,双星名人整体搬离了使用30多年的双星海富楼,迁入新建的名人海广场。企业公众号当时发布的文章中提到,在搬迁后的全体职工大会上,汪军以总经理身份代表“新一届领导班子”,系统规划品牌未来,提出要通过改革与行动重塑双星名人,并明确提到“企业领导班子正在经历迭代”。- J7 c' _ ~: B+ ?
* \- Q* |( i7 a3 r8 q2 q
在很多老员工眼中,那一天,已经隐约预示着一个时代的结束。
m! f" z# L- w3 E& S
/ z' @: {8 e y. y' }6 W至于这场父子决裂最终会如何收场,有待法院与时间给出答案。 |
|